Ορίστε ένα διαγώνισμα Χημείας Γ’ Λυκείου με θέμα την Ιοντική Ισορροπία. Το διαγώνισμα περιλαμβάνει θεωρία, ερωτήσεις πολλαπλής επιλογής, σωστό-λάθος και προβλήματα.
Διαγώνισμα: Ιοντική Ισορροπία – Χημεία Γ’ Λυκείου
Μέρος Α: Θεωρία – Σύντομες Απαντήσεις (μον. 20)
- Τι είναι το γινόμενο διαλυτότητας (Ksp) και πώς σχετίζεται με τη διαλυτότητα μιας ουσίας;
- Τι ονομάζουμε κοινό ιόν και ποια είναι η επίδρασή του στην ιοντική ισορροπία;
- Πώς επηρεάζει η προσθήκη ισχυρού οξέος τη διαλυτότητα ενός ελαφρώς διαλυτού άλατος που περιέχει τη βάση του;
- Ποια είναι η επίδραση της αύξησης της θερμοκρασίας στη διαλυτότητα άλατος που διαλύεται ενδόθερμα;
Μέρος Β: Πολλαπλής Επιλογής (μον. 15)
(Κάθε ερώτηση βαθμολογείται με 3 μονάδες)
- Η διαλυτότητα ενός άλατος αυξάνεται όταν:
- α. Προσθέσουμε κοινό ιόν
- β. Αυξήσουμε τη θερμοκρασία (σε ενδόθερμη διάλυση)
- γ. Προσθέσουμε άλας με ίδιο ανιόν
- δ. Μειώσουμε τον όγκο του διαλύματος
- Ποιο από τα παρακάτω άλατα είναι το λιγότερο διαλυτό αν έχουν όλα το ίδιο Ksp;
- α. AB
- β. AB₂
- γ. A₂B
- δ. A₃B
- Αν σε κορεσμένο διάλυμα AgCl προστεθεί NaCl, τότε:
- α. Αυξάνεται η διαλυτότητα του AgCl
- β. Μειώνεται η διαλυτότητα του AgCl
- γ. Δεν αλλάζει η διαλυτότητα
- δ. Παράγεται ίζημα AgNa
Μέρος Γ: Σωστό ή Λάθος (μον. 15)
(Κάθε σωστή απάντηση δίνει 3 μονάδες)
- Το Ksp εξαρτάται από τη θερμοκρασία.
- Όταν η τιμή του Q είναι μικρότερη από την τιμή του Ksp, σχηματίζεται ίζημα.
- Η διαλυτότητα ενός άλατος είναι πάντα ίδια με το Ksp.
- Σε κορεσμένο διάλυμα άλατος, η συγκέντρωση ιόντων παραμένει σταθερή αν δεν αλλάξει η θερμοκρασία.
- Η προσθήκη οξέος σε διάλυμα CaCO₃ αυξάνει τη διαλυτότητά του.
Μέρος Δ: Ασκήσεις (μον. 50)
Άσκηση 1 (μον. 25):
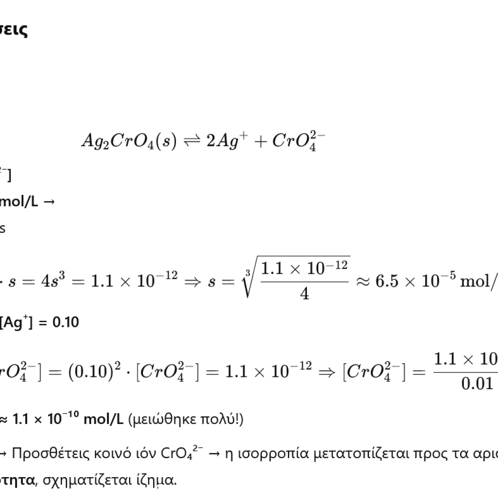
Δίνεται το ελαφρώς διαλυτό άλας Ag₂CrO₄ με Ksp = 1.1 × 10⁻¹².
- Γράψτε τη χημική εξίσωση της διάλυσης.
- Υπολογίστε τη διαλυτότητα του άλατος σε καθαρό νερό.
- Υπολογίστε τη διαλυτότητα σε διάλυμα που περιέχει 0.10 M AgNO₃.
- Τι θα συμβεί αν προστεθεί διάλυμα Na₂CrO₄; Δικαιολογήστε.
Άσκηση 2 (μον. 25):
Σε κορεσμένο διάλυμα BaSO₄ σε νερό (Ksp = 1.1 × 10⁻¹⁰):
- Υπολογίστε τη διαλυτότητα του BaSO₄.
- Αν προστεθεί H₂SO₄ 0.01 M, τι θα συμβεί;
- Υπολογίστε τη νέα διαλυτότητα θεωρώντας ότι το H₂SO₄ είναι πλήρως ιοντισμένο και η επίδραση του κοινού ιόντος εφαρμόζεται.
- Αν στο διάλυμα προστεθεί Na₂SO₄ 0.02 M, θα παρατηρηθεί ίζημα; Δικαιολογήστε με υπολογισμό του Q.
Πάμε να δούμε τις λύσεις για το διαγώνισμα στην Ιοντική Ισορροπία – Χημεία Γ’ Λυκείου:
Τέλεια! Πάμε να δούμε τις λύσεις για το διαγώνισμα στην Ιοντική Ισορροπία – Χημεία Γ’ Λυκείου:
Μέρος Α: Θεωρία
- Ksp (Γινόμενο διαλυτότητας): Είναι το γινόμενο των συγκεντρώσεων των ιόντων ενός ελαφρώς διαλυτού ηλεκτρολύτη σε ισορροπία, υψωμένων στους αντίστοιχους συντελεστές τους. Όσο μεγαλύτερο είναι το Ksp, τόσο πιο διαλυτό είναι το άλας.
- Κοινό ιόν: Είναι ιόν που υπάρχει ήδη στο διάλυμα από άλλη πηγή. Η παρουσία του μειώνει τη διαλυτότητα του άλατος λόγω μετατόπισης της ισορροπίας προς τα αριστερά (αρχή Le Chatelier).
- Προσθήκη ισχυρού οξέος: Αν το άλας περιέχει βάση (π.χ. CO₃²⁻), το οξύ αντιδρά με αυτήν και απομακρύνει τα ιόντα → αυξάνεται η διαλυτότητα.
- Θερμοκρασία: Αν η διάλυση είναι ενδόθερμη, η αύξηση της θερμοκρασίας αυξάνει τη διαλυτότητα (Le Chatelier: παροχή θερμότητας ευνοεί το προϊόν).
Μέρος Β: Πολλαπλής Επιλογής
- β. Αυξήσουμε τη θερμοκρασία (σε ενδόθερμη διάλυση)
- δ. A₃B – Έχει τη μικρότερη διαλυτότητα για ίδιο Ksp
- β. Μειώνεται η διαλυτότητα του AgCl (λόγω κοινού ιόντος Cl⁻)
Μέρος Γ: Σωστό ή Λάθος
- Σωστό – Το Ksp εξαρτάται από τη θερμοκρασία
- Λάθος – Αν Q < Ksp, δεν σχηματίζεται ίζημα
- Λάθος – Το Ksp είναι γινόμενο, όχι διαλυτότητα
- Σωστό – Σε σταθερή θερμοκρασία, ισορροπία παραμένει
- Σωστό – Το H⁺ αντιδρά με CO₃²⁻ → αύξηση διαλυτότητας



